Quem somos...

 

A Associação de Bem Estar e Ocupação de Tempos Livres de Pataias é uma Organização do terceiro setor que iniciou o seu trajeto de vida a 14 de Setembro de 1984, com o estatuto de IPSS - Instituição Particular de Solidariedade Social, publicado no Diário da República, III série de 16 de Outubro de 1984.

 

Historial

 

Em 1984, a Associação de Bem Estar e Ocupação de Tempos Livres de Pataias começou por dar resposta a 40 crianças, na ocupação dos seus tempos livres, nas instalações da Junta de Freguesia de Pataias criando a resposta social de Centro de Atividades de Tempos Livres - CATL sendo que mais tarde alargou a sua ação à restante população. Em 1993 com a mudança de instalações para um edifício construído de raiz para o efeito, na Rua Nossa Senhora da Vitória, nº. 122 - Pataias, a ABEOTLP deu continuidade à resposta social de CATL, que atualmente tem acordo de cooperação para 20 crianças, e passou, também, a prestar apoio aos idosos. O serviço prestado à terceira idade começou com a inauguração de um Centro de Dia que hoje tem acordo de cooperação para 35 idosos, no ano seguinte teve início o Serviço de Apoio Domiciliário que atualmente tem acordo de cooperação para 49 idosos.

Em 6 de Março de 2013 a ABEOTLP alargou os seus serviços na área da terceira idade e abriu uma Estrutura Residencial Para Pessoas Idosas, situada na sede da Instituição, apoiando 36 idosos. Mais uma vez houve uma preocupação em atender às necessidades crescentes da população.

 

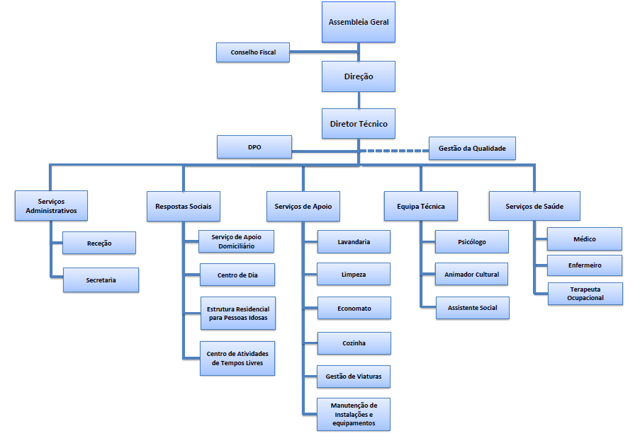
Organograma

 

 

A visibilidade da ABEOTLP resulta da interacção da sua estratégia, do seu contexto organizacional e do comportamento individual dos seus membros, logo planear, dirigir e controlar esta instituição pressupõe uma estrutura organizacional definida. O organograma da ABEOTLP contempla na sua estrutura 3 órgãos sociais soberanos: a Assembleia Geral, a Direção e o Conselho Fiscal, cuja duração do mandato é de 4 anos, renováveis três vezes.

Responsabilidade Social

Caracterizada por prosseguir alguns objetivos de cariz social como a proteção dos cidadãos na velhice, das pessoas com deficiência e a de menores em idade escolar, a Associação de Bem Estar e Ocupação de Tempos Livres de Pataias, ao longo do tempo, tem vindo a repensar a sua estratégia de intervenção. Nesse sentido para além das Respostas Sociais já existentes, esta Instituição, numa perspetiva de oferta diferenciada e sempre numa tentativa de fazer mais e melhor, pretende abraçar um novo Projeto que se perspetiva de grande interesse face às necessidades emergentes. Cada vez mais os clientes revelam novas necessidades e criam expectativas, não só relativamente aos serviços prestados, mas também ao modelo em que os mesmos são prestados. Os novos idosos procuram uma oferta diferenciada e é nessa perspetiva que a ABEOTLP tem um novo Projeto para criar Residências Assistidas para idosos, visando um novo público-alvo emergente. Serão ainda criadas infra-estruturas de apoio ao nível sociocultural possibilitando desenvolver atividades diferenciadas, não só para os clientes da Instituição, como também abertas à população em geral. Este Projeto avista-se ser uma nova forma de responder à realidade social presente e futura.

Telefone: 244 580 532
Email: info@abeotlp.pt

Copyright © ABEOTLP. Todos os direitos reservados | Livro de Reclamações Electronico | Resolução Alternativa de Litígios